津投期货 金融及衍生品交易服务提供商
开立账户 操作指南
津投简介 分支机构 信息公示 开户授权人公示 居间人查询 联系我们
手机软件 电脑软件 第三方软件
公司公告 财经新闻 津投视点 期货文摘
风险揭示 反洗钱专栏 交易所章程 法律法规 线上培训 禁毒宣传月 投教专栏 股东来了 公平竞宣传周 保护教育宣传月 消防宣传月专栏 网络安全宣传周 宪法宣传周
津投研报 同业观点
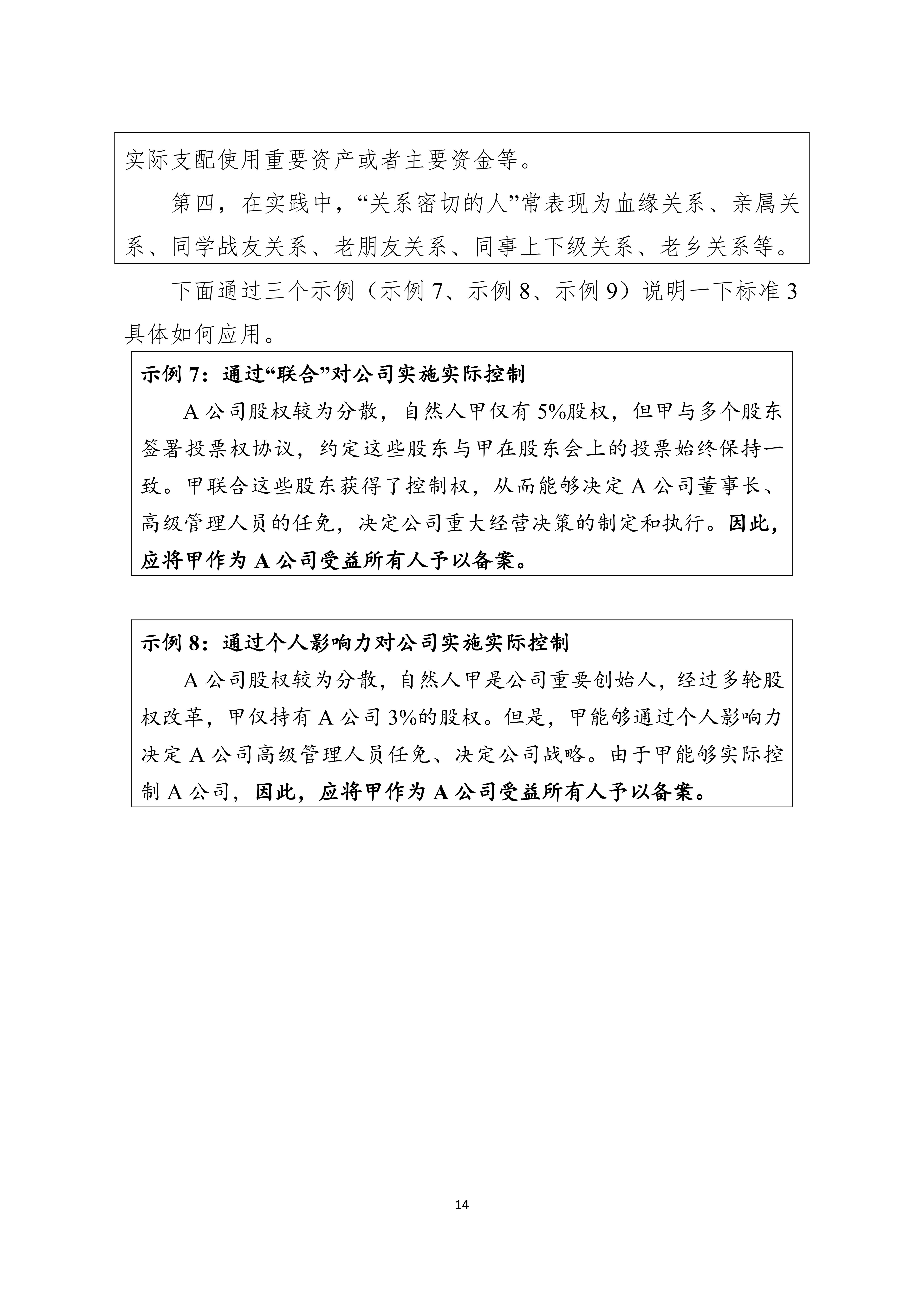
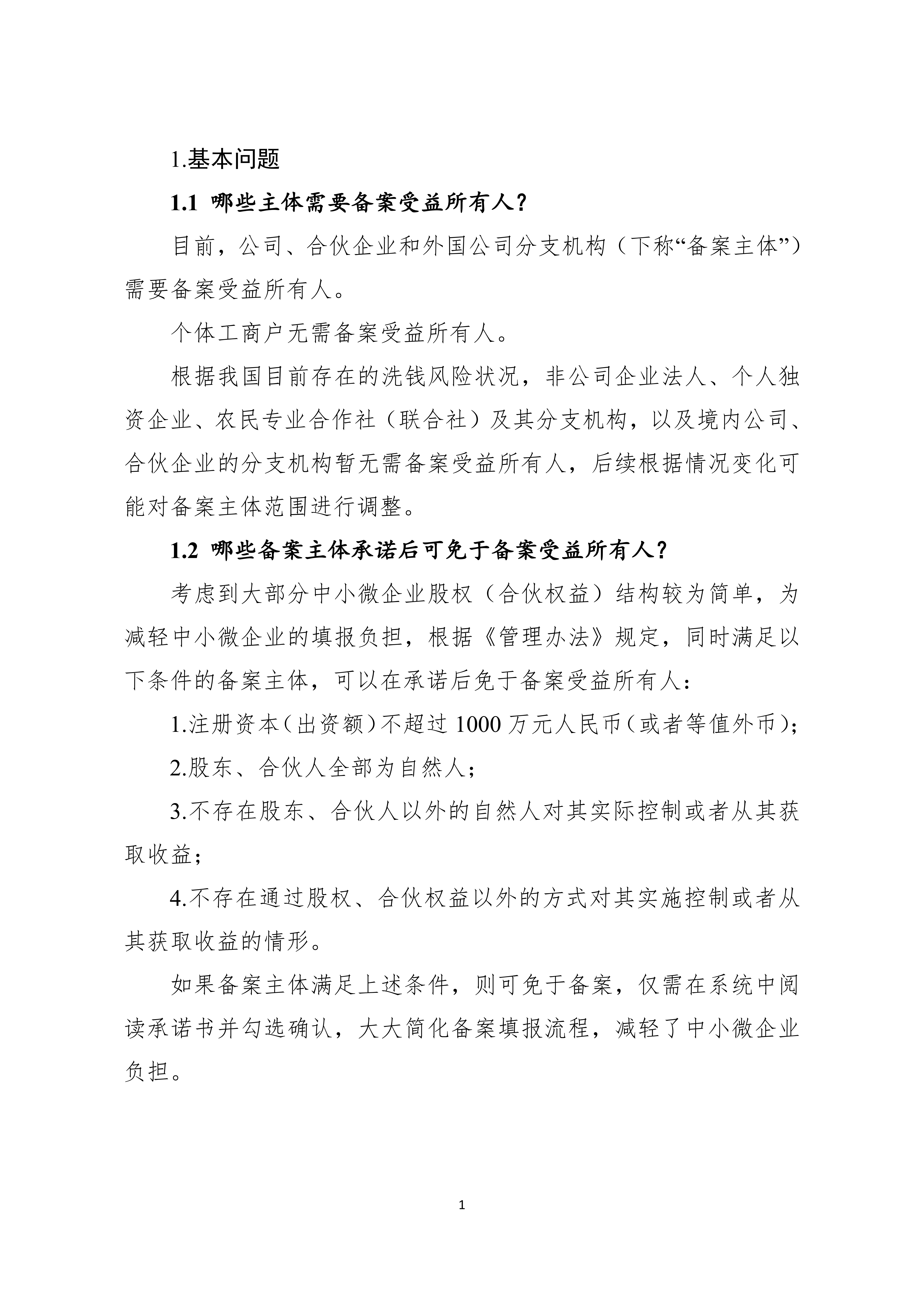
当前位置:首页>投资者教育 > 反洗钱专栏 > 文章
上一篇: “高买低抛”黄金?3人专做“赔本买卖”被抓!
下一篇: 公安部公布5起非法经营证券、期货业务犯罪典型案例
公司地址:天津市河西区马场道59号国际经济贸易中心A座9层 公司网址:www.jtqh.com 夜盘应急报单电话:022-58778345夜盘应急技术指导:022-58778336 邮政编码:300203 电子邮箱:jtqh#jtqh.com(替换#为@)